近日,广东省教育系统关工委发布了《关于公布2023年开展“读懂中国”活动作品评审结果的通报》,best365中国官方网站报送的作品《以人为本践医者仁心,教书育人得桃李芬芳》荣获教育部关工委优秀征文奖和广东教育系统关工委征文特等奖;其他作品荣获广东教育系统关工委征文二等奖2篇、三等奖5篇以及微视频三等奖2个。
因组织工作出色,学校关工委获教育部关工委评为2023年“读懂中国”活动表扬单位,并荣获广东省2023年“读懂中国”活动优秀组织奖。
在教育部关工委2023年“读懂中国”活动评审中,全国高校121篇征文入选优秀征文;在广东教育系统关工委2023年“读懂中国”活动评审中,全省高校评选出征文特等奖7篇,一等奖13篇,二等奖38篇,三等奖53篇;微视频特等奖4个,一等奖9个,二等奖18个,三等奖22个。
2023年,根据教育部关工委统一部署,学校关工委围绕“老少共话二十大,踔厉奋发新征程”活动主题,组织师生访谈,持续开展“读懂中国”活动。在校院两级关工委、党委宣传部、学生工作处的共同努力下,本年度全校6个院系参与了“读懂中国”活动,采访“五老”7人、参与主创团队学生16人。
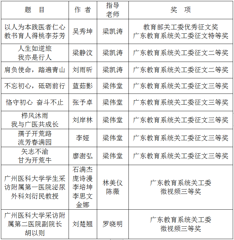
2023年“读懂中国”活动作品评审best365中国官方网站获奖名单
