近日,best365中国官方网站附属肿瘤医院刘浩教授团队在Autophagy在线发表题为H3K36me2 methyltransferase NSD2/WHSC1 promotes triple-negative breast cancer metastasis via activation of ULK1-dependent autophagy的研究论文。该研究揭示组蛋白甲基转移酶NSD2/WHSC1是调控三阴性乳腺癌自噬及转移进展的关键表观遗传调控因子。

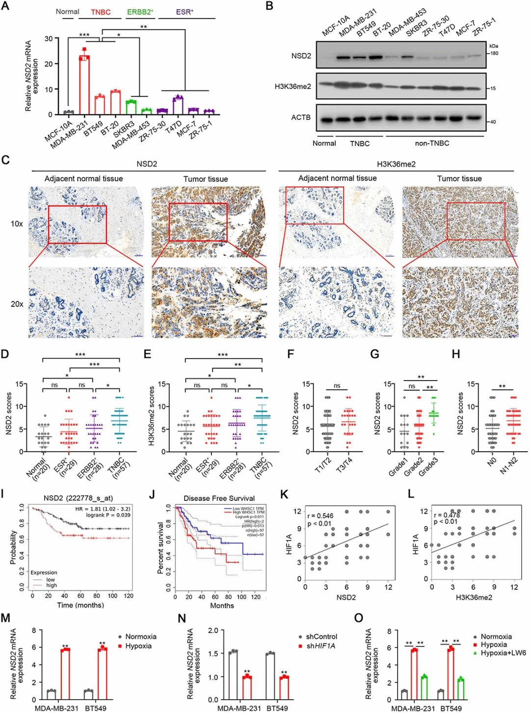
表观遗传修饰作为一种重要的基因调控方式,在三阴性乳腺癌恶性进展中扮演着关键角色。组蛋白的甲基化修饰是最常见的表观遗传修饰之一,NSD2是核受体结合SET域蛋白家族成员,特异性催化组蛋白H3K36位点双甲基化(H3K36me2)。研究团队发现,NSD2在三阴性乳腺癌中高表达,且与三阴性乳腺癌患者的不良预后相关,并通过多个动物模型证实NSD2高表达能够显著促进三阴性乳腺癌转移。在机制上,NSD2介导的H3K36me2转录调控ULK1表达促进细胞自噬,进而促进三阴性乳腺癌转移,而特异性靶向NSD2能够有效地抑制三阴性乳腺癌的自噬、生长和转移。

该研究首次揭示NSD2调控三阴性乳腺癌细胞自噬的表观遗传机制,并明确NSD2-H3K36me2-自噬轴在三阴性乳腺癌进展中的关键作用,为三阴性乳腺癌的防治提供了潜在的分子靶点。
best365中国官方网站附属肿瘤医院为第一完成单位,中山大学附属第五医院、云南省肿瘤医院为共同完成单位。陈丹扬博士、陈晓惠博士和杨明强硕士为论文共同第一作者,刘浩教授、江冠民教授和刘熙博士为共同通讯作者。